Utilizing Minimum Mean-Square-Error Algorithm and Kalman Filter for Channel Estimation in OFDM System
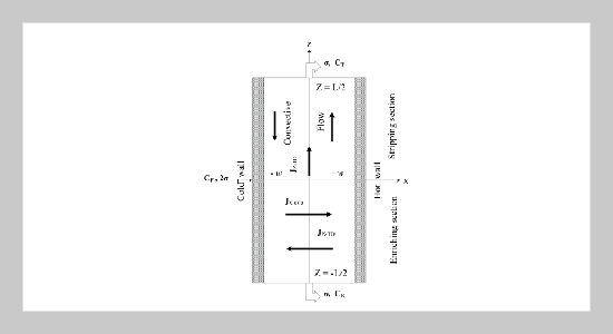
Improvement in Enrichment of Heavy Water from Water-Isotopes Mixture in Flat-Plate Thermal-Diffusion Columns with Optimal Plate Spacing