Optimization-Driven Framework for High-Precision Wind Speed Forecasting: An Investigation of Advanced Computational Models
Multifactor Reliability Analysis of a Cylindrical Structure Integrated with Wind-Solar Power and Air Condensation Water Production Device
Phosphorus Recovery by Activated Carbons (ACs) and Nano Iron Oxide/Activated Carbons (Fe3O4/AC) Composites in Flow-electrode Capacitive Deionization (FCDI) System
Red Fox Optimization-Based Estimation Algorithms for Splitting Tensile Strength of Basalt Fiber Reinforced Concrete
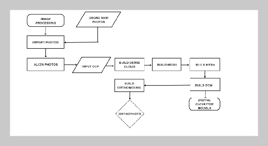
3D Modeling Using Unmanned Aerial Vehicles (UAV) in Landslide Risk Assessment and Mitigation Based on Indigenous Knowledge (Case Study: Tawangmangu Sub-district, Karanganyar Regency, Indonesia)
Calculating and simulating the erosion and deposition rate with sea level scenarios in the coastal area of Binh Thuan, Vietnam
Presenting a new algorithm to diagnose faults in gas turbine compressors using vibration analysis, T-test, and support vector machine
A numerical model to evaluate flow characteristics in a circular vegetation patch for flume experiments
Energy-aware routing algorithm in wireless sensor networks using water-cycle algorithm and fuzzy logic system
The Effect of the External Counter Rotating for the Water Flow Velocity Profile of Twin Propeller System