Innovation Performance Study on the Construction Safety of Urban Subway Engineering Based on Bayesian Network: A Case Study of BIM Innovation Project
Radiation Effect on Mixed Convection Over a Vertical Wavy Surface in Darcy Porous Medium with Variable Properties
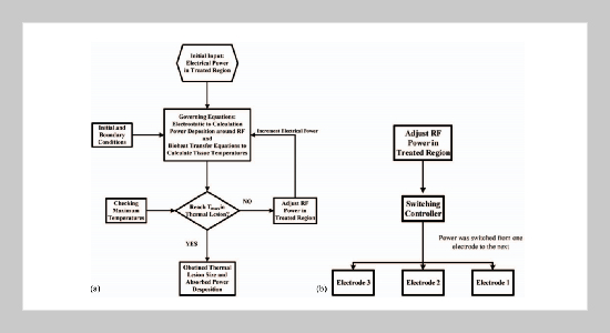
Confluent Thermal Lesion Formation in Liver with Radio Frequency Ablation by Using Internally Cooled Multiple-Electrode Technique: Computational Results
Drilling Hydraulic Parameters Design Method under the Limited Circulating System Bearing Capacity Condition