Anomaly Detection in Hyperspectral Imagery Based on Spectral Dimensions Transformation and Spatial Filter
Preparation and Properties of Epoxy-modified Waterborne Polyurethane/polyacrylate Composite Emulsion with the Action of Polmerizable Emulsifier
Post-liquefaction Volumetric Strain Behavior of Non-plastic Silty Sand a Case Study of Hsin-Hwa Liquefaction
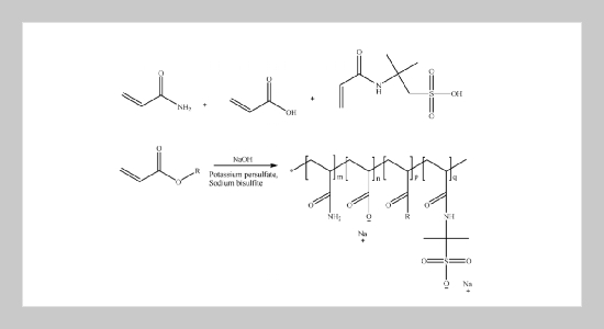
Synthesis and Characterization of Hydrophobically Associating Polyacrylamide Modified with Long Fatty Chain
Modeling and Verification of Cross-Border Temporary Speed Restriction for High Speed Railway Train Control System Based on UPPAAL