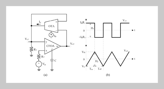
OTA- and CFOA-based Duty-cycle Tunable Square/Triangular Wave Generator with Independently Controllable Frequency and Amplitude
A Hybrid Genetic Algorithm Applied to the Transmission Network Expansion Planning Considering Non-conventional Solution Candidates
The Multi-source Image NDVI Interactive Corrective Method for Long-term Remote Sensing Monitoring of Rare Earth Mining Area
Misinterpretation of Scalp Voltage Response in the Application of Electrical Impedance Tomography to the Head
Mass Transfer Enhancement in Double-pass Concentric-tube Mass Exchangers under Sinusoidal Wall Fluxes with External Recycle
Investigation of Sintering Parameters on Viscoelastic Behaviour of Selective Heat Sintered HDPE Parts