Hierarchical least squares parameter estimation algorithm and the convergence analysis on the two-input error system
Mathematical Modelling of Subcritical Water Extraction of Essential Oil From Aquilaria Malacenssis Wood
Efficient Sensorless Speed Predictive Control without Weighting Factors for PMSM Drive Based on MRAS Estimator
Increasing the Effectiveness of Pb (II) Ion Removal from Aqueous Media Using Fenton Method at Near Neutral pH by Adding Dicarboxylic Acid as a Chelating Agent
"Struvite from Domestic Wastewater Supplementation in Hydroponics for Sustainable Phosphorus and Nitrogen Recovery "
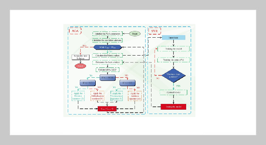
Energy-aware routing algorithm in wireless sensor networks using water-cycle algorithm and fuzzy logic system
State-Dependent Riccati Equation with both Observer and Controller Capability to Fault Diagnosis of the Micro–Grids