Production of environmentally friendly gasoil fuel by desulfurization process in a digital batch reactor using a novel alkaline catalyst supported by activated carbon
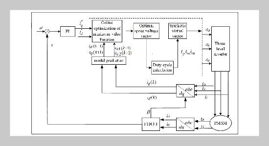
Study Of Permanent Magnet Synchronous Motor Interference Compensation Based On Model Predictive Current Control
Experimental investigation of Ice plant using different concentrations of Nano lubricant with primary refrigerant R-134a
An IoT-enabled Healthcare Framework for Wireless Body Region 2 Networks Using the Gravitational Search Algorithm
A microwave-assisted solid-state method with chitin (shrimp shell waste) used to synthesize cathode materials for lithium iron phosphate batteries