Bidirectional Power Flow between Solar-Integrated Grid to Vehicle, Vehicle to Grid, and Vehicle to Home
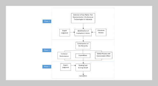
An Approach for Selecting CO2 Removal Technology in Indonesia's Upstream Natural Gas Industry Using AHP Method
Effect of Cracks on the Vibration and Bending Behavior of Steel and Aluminum Bars using Finite Element Analysis
A Linear Approximation Method for a Stochastic Constraint for a Multi-Objective Nonlinear Eurobond Investment Portfolio Model
Ambient-temperature conversion of metakaolin to sub-micron LTA zeolite and its copper ion removal efficiency
An integrated controller for stabilizing an inverted pendulum: LQR and Fuzzy Logic Control with Observer-Based State Estimation
Numerical Simulation of Epidemic Prevention and Ventilation Efficiency in Indoor Spaces with Partitions and an Air curtain