Laminar Flow and Heat Transfer of Herschel-Bulkley Fluids in a Rectangular Duct; Finite-Element Analysis
Shape Optimization of Single-Chamber Mufflers with Side Inlet/Outlet by Using Boundary Element Method, Mathematic Gradient Method and Genetic Algorithm
Robustly Decentralized Hꚙ Controller with Variance Constraint Design for Large-Scale Stochastic Uncertain Time-Delay Systems via LMI Approach
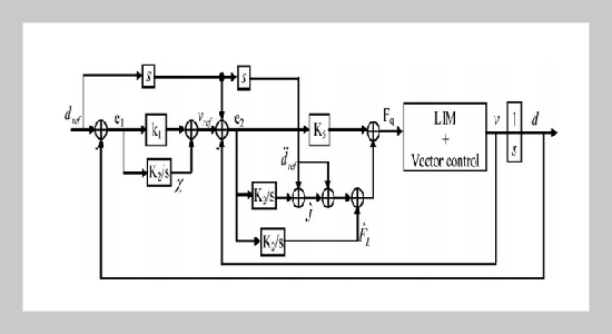
Mover Position Control of Linear Induction Motor Drive Using Adaptive Backstepping Controller with Integral Action
Estimating the Strength of Concrete Using Surface Rebound Value and Design Parameters of Concrete Material