Research On The Management System Of College Students’ Innovation And Entrepreneurship Education Based On B/S Architecture
The Relationship Between Coping Style, Social Support And School Adaptation In Higher Vocational Students Which Based On Crawling Algorithm
Research On Cooperative Control Technology And Application Of Wall-climbing Robot And UAV Based On Multi-sensing Fusion
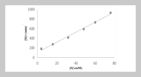
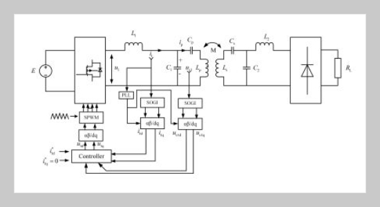
Research On Passivity-Based Control Of Electric Vehicle Mobile Wireless Charging System Based On EL Model